|
|
3D Model

|
Overlay

|
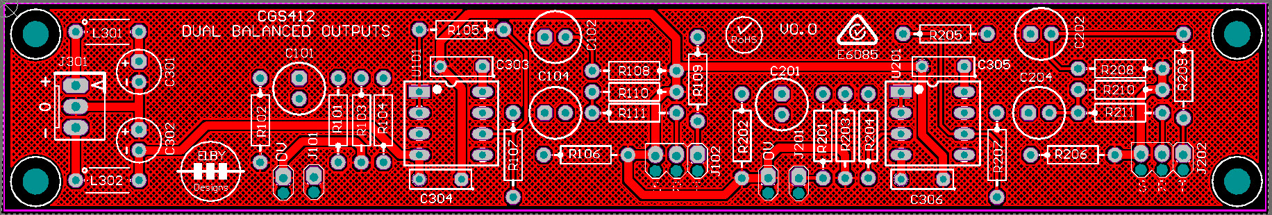
Plan View

|
Schematics

|
|
|
|
|
|
|
Constructors should refer to the PCB Bill of
Materials for the current value of
all components,
and
the General
Construction Notes for general PCB
assembly guidelines.
2 resistor values are provided for
R101 and R201:-
- 4K3 should be used for Professional
Line Level outputs of 4dBU or ~ 3.5Vp-p
- 47K
should be used for Consumer Line Level
outputs of -10dBV or ~0.9Vp-p.