Build Guide - PCB Assembly

 

3D Model
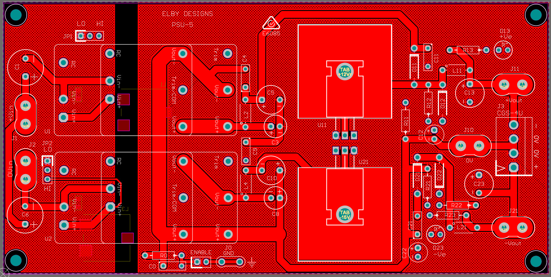
Overlay
Plan

Constructors should refer to the Bill of Materials for the current value of all components,

and the General Construction Notes for general PCB assembly guidelines.

Back To Product Page

No Calibration Required

Email:  elby-designs@bigpond.com
© Copyright 2000. All rights reserved.     Revised: October 13, 2025