|
3D Model |
Overlay |
Plan View |
|
|
|
|
|
|
|
|
|
|
|
|
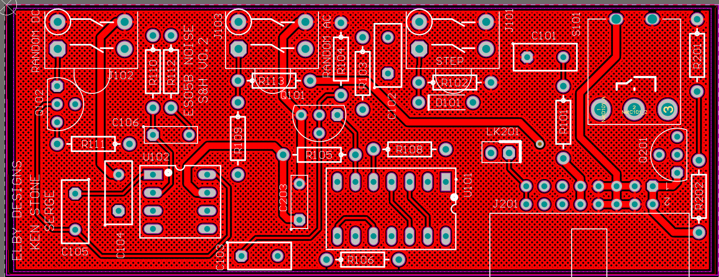
Constructors should refer to the Component Overlays along with,
the Bill of Materials for the current value of all components, and
the General Construction Notes for general PCB assembly guidelines.
- Prepare switch S101 by fitting the 3x ferrules as noted in the General Construction Notes
- Fit all components to their respective PCBs except for S101 on the Column 2 PCB, and C101, R115, R119 and P101 on the Column 1 PCB
- Fit the diode in to position R115 as shown in the overlay
- Install R119 vertically in to the pad for C101+ and then install C101 between the open leg of R119 and C101-
- Use a resistor offcut and link the 2 pads of P101 as shown on the overlay
- Mount S101 on to the Column 2 PCB but do not solder
- Offer the Column 2 assembly up to the front panel and secure using the supplied nuts and washers
- Solder the switch in to position
- Mount the Column 1 assembly and secure using the supplied nuts
- Mount the Back assembly ensuring that the IDC connectors are correctly aligned
