Reverb


Reverb
UPDATED TO CGS395
 

This is a basic reverb module constructed around the Belton BTDR-2H Reverb Module. From a single input, two channels of raw reverb are generated. Mix outputs are also provided, allowing the input/reverb mix to be controlled via a panel pot. An additional feedback function is provided for emphasizing the effect, or even for generating screaming feedback.

Video demo of prototype unit. (Starts in bypass. Mix is adjusted from bypass through to 100% reverb, then feedback is introduced. Finally, Mix is adjusted back to bypass.)

A little on how it works:

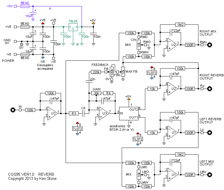
The schematic for Reverb module.
PURPLE (A) components are only installed if you have a separate 5V power rail.
GREEN (B) components are only installed if you have only +/-15V power rails.



C8, R3 and R4 are part of a high pass filter and gain recovery circuit. The values of these parts determine how "tinny" the reverb sounds. The http://www.accutronicsreverb.com/ web site has further details, a data sheet and so on.

Formulae for determining the values are:
High-pass frequency (Hz) = 1/(2π · C8 · R3)
High frequency gain (dB) = 20 · log(R4/R3)

If you do not require this high pass filter, short out C8. Ken's prototype uses R3=100k, R4=15k, C8=10n(0.01μF). A 20k trimmer in series with R4 allows for gain adjustment.

The Belton BTDR-2H Reverb Module comes in three different delay lengths. Select the one that sounds most useful to you. Ken chose one medium delay and one long delay for his prototypes.

The 22pF capacitors marked * are to prevent the op-amps from oscillating, however, due to the high value of the feedback resistor, they form a low pass filter. At 22pF, the effect is fairly insignificant. If you have an oscilloscope and can check these outputs, you may try omitting the 22pF capacitors.

Construction


The component overlay for the VER1.0 PCB.
Components are only installed in the PURPLE (A) area if you have a separate 5V power rail.
Components are only installed in the GREEN (B) area if you have only +/-15V power rails.
Click here for an enlarged, printable version. Print at 300dpi.

If you are using a 6-pin style MOTM power distribution system with +5 available, you need to install the parts in the area on the PCB marked "A". If you are using the more standard +/-12V or +/-15V two rail systems, you need to install the parts in the area on the PCB marked "B". These parts form a local 5V regulator. Specified maximum current of both the reverb device and the 78L05 device are both 100mA, so if you prefer a larger safety margin, you may prefer to install a 78M05 regulator instead.

The unit will run on either +/-12 volts or +/-15 volts.

A dual 10k linear pot can be used for the two 10k mix pots.

If you do not want the feedback function, simply omit the feedback pot. The FB LEVEL trimmer, 220k resistor and 22n capacitor can also be omitted.

100nF 1206 SMT capacitors are mounted on the rear of the PCB as shown in one of the photos below.

Reverb

Module assembled for use with external 5V supply

Reverb

Module assembled for use with internal 5V supply

Reverb

SMT positions.

PAD ID Function
+VE Spare +VE connection
-VE Spare -VE connection
LMo Left Mix Out
RMo Right Mix Out
FBo Feedback Out (to CW end of FB pot)
LMW Left Mix Wet (CCW end of left mix pot)
RMW Right Mix Wet (CCW end of right mix pot)
IN Input
FB Feedback pot wiper connection.
Lo Left Out (reverb only)
Ro Right Out (reverb only)
0V CCW end of FB pot, 0V connection to 3.5mm jacks
LMG Left Mix Ground (wiper of left mix pot)
RMG Right Mix Ground (wiper of right mix pot)
LMD Left Mix Dry (CW end of left mix pot)
RMD Right Mix Dry (CW end of right mix pot)

Set Up

If you have access to an oscilloscope, you can monitor the input and of one of the "raw" reverb outputs, and adjust the GAIN trimmer so they match. Note that the reverb output will probably have greater excursions than the input signal, especially if you are just using a basic wave shape from a VCO. As such you are setting the level of the "bulk" of the waveform. The alternative method is to adjust the GAIN trimmer until they sound about the same.

The feedback trimmer (FB LEVEL) is adjusted with the feedback pot set to maximum. Adjust it to taste.

Notes:

  • For the 20k trimmer, anything between 20k and 50k is adequate.
  • The module will work on +/-12 volts or +/-15 volts.
  • PCB info: 6" x 1.5" with 3mm mounting holes 0.15" in from the edges. Extra holes are provided to match the CGS91 mounting rails, with left or right offsets, or centered.

Parts list


This is a guide only. Parts needed will vary with individual constructor's needs.

Article, art & design copyright 2003 by Ken Stone