Build Guide - PCB Assembly

 

3D Model

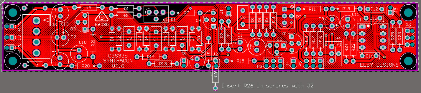
Overlay

Plan View

Schematics

Constructors should refer to the Component Overlays along with,
the PCB Bill of Materials for the current value of all components, and
the General Construction Notes for general PCB assembly guidelines.

An oversight in the PCB design has resulted in an attenuator resistor being omitted from the PCB.
R26 should be wired in serires with the input J2 as shown in the wiring diagrams.

Email:  elby-designs@bigpond.com
© Copyright 2000. All rights reserved.     Revised: August 17, 2023