Build Guide - PCB Assembly

3D Model

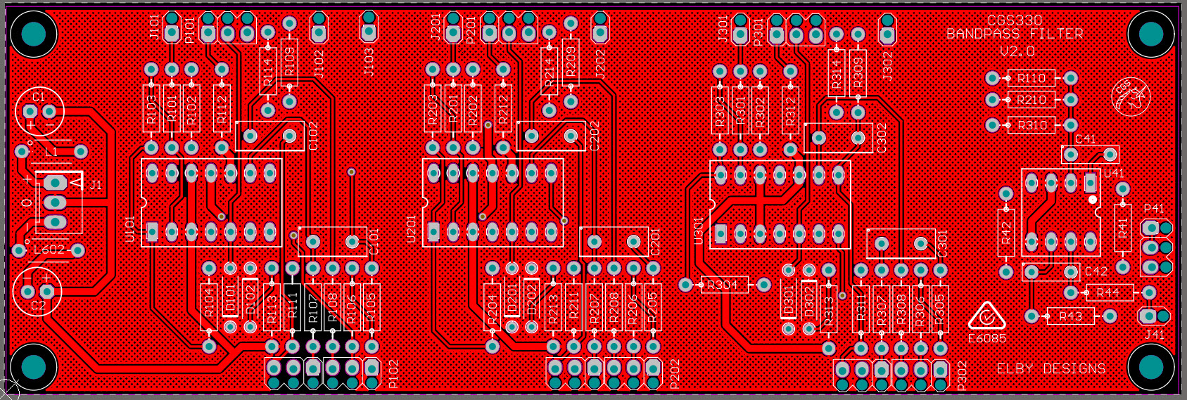
Overlay

Plan View

Schematics

Constructors should refer to the Component Overlays along with,
the PCB Bill of Materials for the current value of all components, and
the General Construction Notes for general PCB assembly guidelines.

Email:  elby-designs@bigpond.com
© Copyright 2000. All rights reserved.     Revised: February 10, 2026