Build Guide - PCB Assembly

 

3D Model

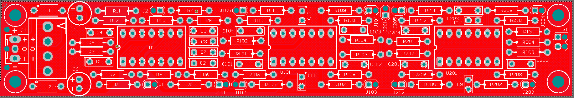
Overlay

Plan View

Schematics

Constructors should refer to the PCB Bill of Materials for the current value of all components,

and the General Construction Notes for general PCB assembly guidelines.

Email:  elby-designs@bigpond.com
© Copyright 2000. All rights reserved.     Revised: February 10, 2026