Synthacon VCF


Synthacon VCF
for music synthesizers.

SUPERSEDED BY CGS335

This module is a "tribute" module, based on the awesome Steiner-Parker Synth VCF. Those who know Ken will know he is not a big VCF fan. Nonetheless, this VCF really appeals to him. Its sound is quite unlike the Moog ladder, has a lot of character.

Resonance is a bit unusual in its behavior. Once it starts oscillating, the resonance pot needs to be backed off a fair way to get it to stop again. It can also be frequency dependent.

How to use this module:

Connect the CV input to a voltage source such as a keyboard, envelope generator or sequencer. Connect the output to a VCA or amplifier. Feed the signal to be filtered into the high-pass, band-pass or low-pass input.

Unlike the original, this version allows signals to be fed into all inputs simultaneously. If the same signal is used in all inputs, the result is reminiscent of a phaser. The real fun starts when you feed different signals into each input, then you get a frequency based "interpolating scanner", where panning between different sound sources is possible, though also subject to the frequency at which they are running. I have never heard an effect like it before.

A little on how it works:


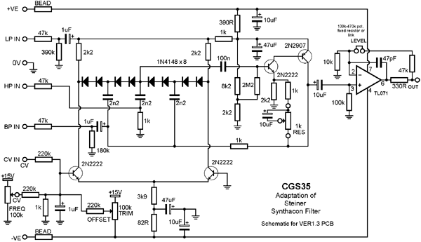
The schematic of the Ver1.3 Synthacon VCF PCBs.

The circuit uses a standard, non-inverting amplifier configuration. The three modes (HP, BP, LP) are obtained by injecting the signal into three different points of the circuit. An increase in the gain of the amplifier increases the filter's Q. The Q remains almost constant as the filter is swept across the audio spectrum.

In the circuit, diode strings are used as voltage controlled resistors. The differential-amplifier transistors apply the bias voltage to the parallel diode string RC networks in opposing phase. The opposing phases cancel the control voltage so that none appears at the output.

The final pair of transistors form a non-inverting amplifier. The variable resistor adjusts the gain of this amplifier, and thus its Q.

The final stage is a simple gain stage, as I found the original was too quiet for my needs. In the first version of the PCB, this stage was inverting, while on the Rev 1 PCBS, this stage is non-inverting. The LEVEL pads are to allow for a level pot to be installed. Use a pot with a value of 50k or 100k (going even higher if needed, e.g. 250k), depending on the overall gain required. Alternatively, a fixed resistor could be put here, or even a link, if the 47k in series with it is increased to compensate.

Note that the level pot does NOT allow the output to be reduced to zero, as this is impossible to do with a variable resistor in the feedback circuit of a non-inverting buffer. It will adjust the gain from the default 5:1 up to 15:1 assuming a 100k pot is used, effectively allowing you vary the output from standard to three times that level.

(Based on an article by Nyle Steiner from Electronic Design 25, Dec 6th, 1974.)

Construction


The component overlay for the VER1.3 PCB. Click here for an enlarged, printable version. Print at 300dpi.

Construction Notes/modifications:

Version 1.3 can be built as shown on the overlay of the PCB. No modifications are necessary for use with +/-15 volt supplies. For use with +/-12 volt supplies, the two diodes marked with rings around their pads on the overlay should be replaced with links.

  • You may find that the levels and response to the CV vary depending on the transistors used. As such, the "tweak" values given may not be appropriate for your filter. Do not be afraid to experiment.
  • All pots are linear.
  • The 2N2222 and 2N2907 were chosen as they had gains closer to those used in the original design than other frequently used transistors such as the BC547. 2N3904 and 2N3906 have been successfully used, though they need to be installed "backwards" with respect to the transistor outlines on the PCB.
  • As the resonance is increased, the gain also increases. depending on the input signals, clipping may occur. Some experimenters may wish to try using the level pads in combination with the resonance to keep the output level constant. Due to the somewhat large differences between the values of the required pots, I will leave the details of how to achieve this to those game enough to tackle it.
  • If you have inadequate output from the filter, try increasing the value of the feedback resistor of the op-amp.
  • The 1uF capacitor at the summing point of the CVs will cause it to slowly drift, due to the charging curve of the RC network. With fast changing CVs this is not an issue, but if you want it to hold a constant frequency, it can be annoying. This capacitor was in the original design, presumably to de-thump the filter. I see no problem with leaving it out if you have this sort of problem.
  • When using 2N3904 and 2N3906 I had to tweak the 2k2 in the resonance part of the circuit (connected to the emitter of the NPN in the amplifier) to compensate for transistor gain. A 15k across it brought it to the point where with the resonance full up, it was slightly ringing. A signal on the HP or LP inputs would then send it onto full oscillation, requiring the resonance to be backed right off to stop it, which is normal behavior for this design.
  • Depending on transistor gain, the frequency range may be covered by knob positions 0 through 5. See John's notes below if this bothers you. On the other hand it is useful to leave it this way if you plan to use it with voltages that swing negative, as it allows you to offset the center frequency to compensate.
  • Frequency response to CV is exponential.
  • Version 1.3 adds two diodes to the diode chain, and adds an onboard trimmer for setting the initial frequency. The two extra diodes can be replaced with links if you wish to make the earlier circuit.
  • One builder reports a more stable and well behaved resonance when using a BC327 (low gain transistor) as the PNP transistor in the gain stage.

A pair of pads is provided to allow the fitting of an output level pot. Something like 50k to 100k would be appropriate. The associated 47k resistor can be replaced with a link. If you do not require the level control, these pads MUST be linked together.

Version 1.3

An example of how to wire the VER1.3 board up. Which positive (+, +VE) and ground (GND) pads are used to connect to the frequency pot and jack earths (if used) is not important. If the resonance pot behave backwards to your requirements, swap the wires on the outer edge of the pot with each other. If a level pot is not required, put a link or fixed resistor in its place. See the text for the value of this resistor.

Notes:

  • PCB info: 6" x 1" with 3mm mounting holes 0.15" in from the edges.

Parts list

This is a guide only. Parts needed will vary with individual constructor's needs.

A demo on YouTube. (Martin Peters)

Article, art & design copyright 2001 by Ken Stone