Digital Noise


Digital Noise
for music synthesizers.

This module is a very standard pseudo-random digital noise source with a few enhancements. Instead of running a fixed high frequency clock, a VCO is used instead, allowing for unusual sweeps, and for reducing the speed right down to a series of random pulses. The internal linear VCO can also be bypassed so an external source such as a 1V/Oct. VCO or LFO can be substituted. It has pink and white noise outputs, and two separate (unique) digital outputs for use in triggering other circuits.

Additionally this version has an 8 input DC mixer and a small power distribution board included. The board has been made in such a way as to allow the latter to be cut off, making the board suitable for mounting behind Euro and Frac Rack panels.

How to use this module:

Connect the CV inputs to a voltage source, or wind the speed input up to maximum. Take the required noise source from the appropriate output. The two LEDs indicate the activity of the two digital outputs. When an external CV source is used, the speed pot acts as an input attenuator. Adjust this pot for the desired effect. Alternately, feed an alternate clock pulse in to the external clock input.

A little on how it works:


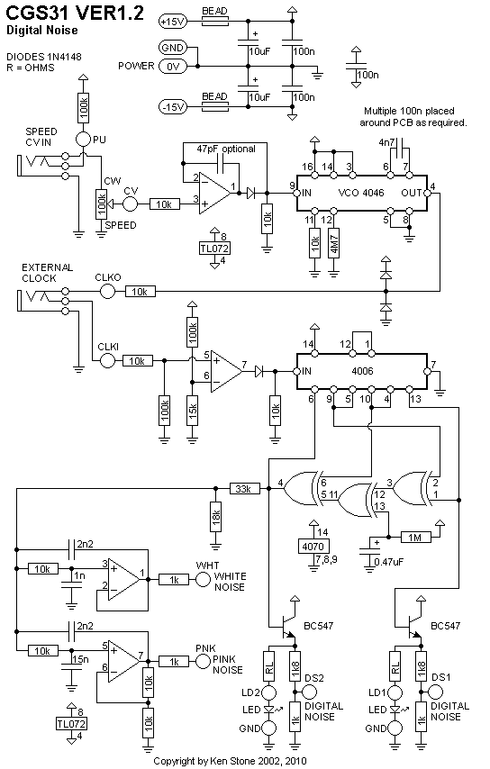
The schematic of the Digital Noise.

The circuit consists of several distinct blocks. The first is the internal VCO and its associated parts. From the left, there is a voltage follower then the VCO itself, which is part of a 4046 phase locked loop.

The second circuit block is the timing generator. At the left, there is a comparator based around one half of a TL072. This is there to convert any external clock signal into something suitable for the remainder of the circuitry. With the values given, the sensitivity is set at around 2V, allowing triggering from signals with a +/- 10 volt swing, or with a 0V to +10 volt swing, both of which are common in modular synths.

The output of this comparator is fed into the clock input of the shift register, a 4006.

The exclusive OR gates form a complex feedback path and are responsible for the generation of the pseudo-random pulse train. The 1M and 0.47 mfd capacitor are there to start the sequence.

Several outputs are taken from different points of the feedback path, two being buffered use as digital outputs, the remaining being filtered to produce both pink and white noise outputs.

There are many similarities between this design and the ETI 4600 noise source, as this was developed from Kens heavily modified ETI unit.

The mixer is a standard, two stage DC mixer as per CGS04.

Construction


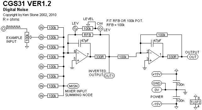
The component overlay for the VER1.2 PCB.
Click here for an enlarged, printable version. Print at 300dpi for a correct scale printout.

Connections can be determined from the circuit diagram.

If the mixer and power bus are not required, the parts to the right of the perforated line can simply be omitted. If the two parts of the board are separated, each can be used independently.

It is a good idea to test each transistor before you use it. Cheap multimeters often have a suitable tester in them. The purpose of this test is to determine the pin-out of the transistor, because increasingly frequently "rogue" transistors are being sold - transistors with their pinout reversed with respect to others bearing the same part number.

The 1k 1W resistor specified on the overlay is an optional part. It provides a 1k link between the 0V rail and the case earth. In an ideal synthesizer, the mains earth would be connected only to the case. All signal earths would be to the 0V line, with the 1k resistor between the 0V line and the case earth. this helps eliminate earth loops. If your panel is mounted directly to an earthed case, and uses jacks with a connection that physically connects to the panel, this resistor is pointless. There should only be one such resistor per synthesizer case. My personal preference is to have the power supply in its own case, where this isolation can easily be done, the synthesizer panels all only being connected to the 0V line.

If you wish the mixer to be of a fixed unity gain, use 100k for RFB. Other values will give other gains. If you wish to install the level pot (100k lin or log depending on your preference), OMIT the RFB resistor.

There is provision on the rear of the mixer section of the board for two 1206 SMT 100n decoupling capacitors. All of the other 100n on the board can be through hole. Alternately in some cases (but not all) a 1206 SMT 100n could be substituted.

On the schematic, the CV input to the noise source VCO is shown normalized via a 100k to the positive rail. If you are using banana jacks, just solder point PU directly to the banana jack. The 100k pull-up is of such high impedance that it will have little, if any affect on any external CV fed into the socket, especially if it is of the compensated type of output I favor these days.

The LED resistors (RL) can be selected as needed. If you are using common LEDs, 1k to 2k2 would be appropriate. If you are using any of the super-bright modern LEDs for their unique colors, the resistors can be much higher, 10k to 33k for example, so that the LEDs don't dazzle you.

NB: There is a wiring error in the schematic, the CLKO and CLKI connections to the jack should be swapped. This only applies if you are using 3.5mm or 1/4" jacks, the wiring diagram shows the use of a toggle switch.


Banana jacks have been shown on this wiring diagram.
For wiring switched jacks such as 6.5 and 3.5mm, please refer to the schematic diagram above, where the appropriate wiring is shown.

Notes:

  • A 1uF/470k combination may work equally as well as the 0.47uF/1M used to initialize the noise generator.
  • Provision has been made on the CV input processing op-amp to install a 47pF capacitor, should it be found that this op-amp is oscillating. The part is not marked on the overlay, though two pads are provided for it.
  • While untested, the module should work on +/-12 volts.

 

CGS31 Tutorial By Nicholas Peck At 'Under The Big Tree'

Parts list

Article, art & design copyright 2001 by Ken Stone